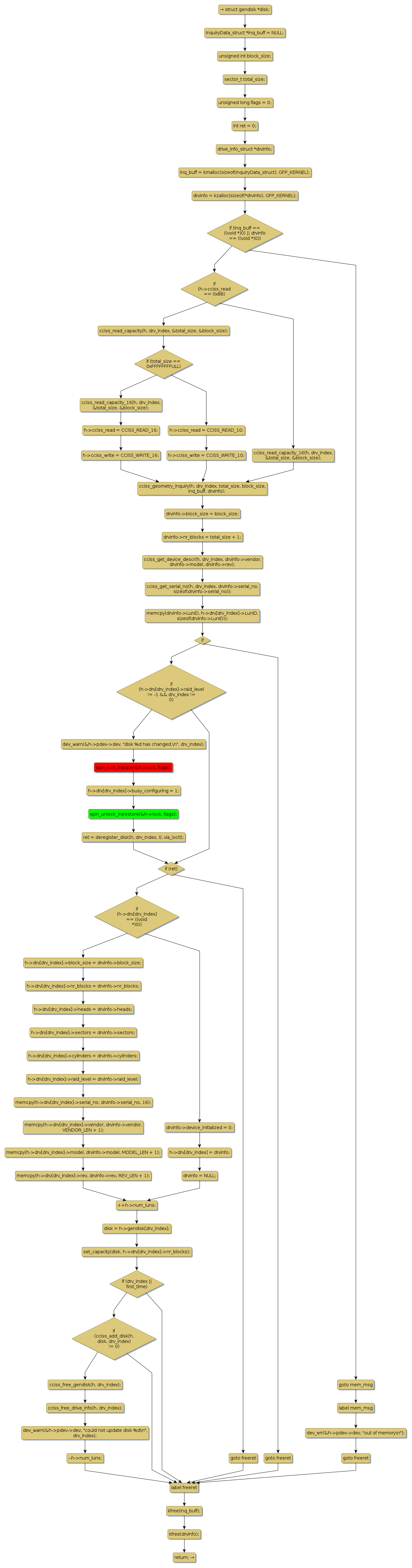
Instance Verification Kit (IVK)
spin lock @ [57045+35+/linux-3.19-rc1/drivers/block/cciss.c]
Instance Signature: lock
|
The Matching Pair Graph:
|
|
Function Name
|
Control Flow Graph (CFG)
|
Events Flow Graph (EFG)
|
Source Correspondence
|
|
cciss_update_drive_info
|
|
|
[54476+23+/linux-3.19-rc1/drivers/block/cciss.c]
|